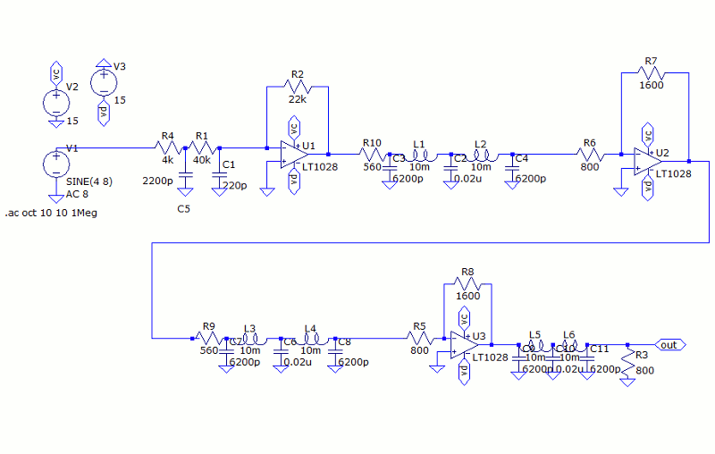
計測用DACのアンチエリアシングフィルタを作る必要があり、設計してみたもののサンプルです。基本的には、フィルタのタイプを決め、定数を当てはめていけばよいのですが、Lについては 限られた定数のものしか手に入らないことが多い(自作を除く)ので、意外に面倒だったりします。 Excelで計算できるシートが公開されています。 オペアンプから直でCやLにつなぐと、容量負荷になってほぼ発振します。Lの抵抗成分がまちまちだったりするので最終段で増幅率は可変にしておくと便利です。 少し定数を変えると、ノンオーバーサンプリング用のCD用DACのポストフィルタにもできますし、このままでも十分かもしれません。 LTSpiceのファイルもありますので、簡単にシミュレーションできます。最終バッファ段は省略してあります。
RC fc~18k / LC 3次Bessel fc~20k インピーダンス800Ω


高周波だとこんな実装だと問題が出てくることが多いですが、音声の周波数帯域であれば楽です。左上端子緑が出力+/GND、右上端子青がGND/出力+、真ん中の音声用の端子は電源用に流用しているもので左から+15/GND/GND/-15です。 コンデンサは472+152/103+103/472+152、Lは103、Rは560Ω/1.6kΩ/1.6kΩ並列等、オペアンプはTL072を使いました。


参考までに両電源基板です。倍電圧整流だと、ACアダプタから簡単に正負電圧が作れるので、あまり電流のいらない場合に重宝します。


Chuck Norris wrote a complete Perl 6 implementation in a day, but then
destroyed all evidence with his bare hands, so no-one will know his secrets.
-- Shlomi Fish
-- Chuck
Norris Facts by Shlomi Fish ( http://www.shlomifish.org/humour/bits/facts/Chuck-Norris/ )
I have to say I cringed a little when I read it, because it helps reinforce
the idea that there's a sort of Perl Hierarchy, or that there are Perl Gods,
or that "you must be this tall to ride".
Randal and I are just normal ol' Perl hackers. We just spend a lot of time on
Perl, and writing about it, and talking about it. The only reason we are Perl
luminaries is that we are Perl luminaries. I'm not necessarily a better
programmer, or have better ideas, or I'm a better debugger than anyone else. I
just do it and make noise about it.
Even though Joey's response was out of line, I admire his spirit of "I'm just
going to go do it." TMTOWTDI is one of the cardinal rules of Perl. Similarly,
over on the module-authors list, the perennial argument of "Maybe CPAN should
have minimum requirements for posting modules" has raised its ugly head.
Instead, I said what I always say during these arguments: "CPAN thrives
BECAUSE of the unfettered uploading of shit, not in spite of it."
So to it will be with Joey's website. Maybe it will be a dismal failure. Maybe
it will become the Next Great Perl resource. However, I know that there is
zero chance of Next Great Perl resource if he doesn't try. The only way you
get home runs is by stepping up to the plate, and if you strike out, you're
doing pretty good. Batting 3/10 is a great batting average, but in real life
we find those odds terrifying.
Personally, as much as I like the community around Perlmonks, I think it's a
terrible site for new people, and is practically unsearchable. I'd love to see
something leapfrog Perlmonks and become the Next Great Thing. That's why I
stopped writing to use.perl.org, because I think it's a terrible news source.
Instead, I started perlbuzz.com, and went with that. Yes, it's different, but
that's OK.
Let a thousand flowers bloom!
-- Andy Lester
-- "Let a thousand flowers bloom" ( http://mail.pm.org/pipermail/sanfrancisco-pm/2008-April/001640.html )